
Multi-platform, compile-time dependency injection framework designed for simplicity and ease of use. Features include dependency graphs, scopes, type inference, modules, and flexible overriding options. Avoids reflection-based solutions, promoting efficient and scalable dependency management.
*kInject2 is based on kInject, a dependency injection framework for Java. The initial k is not because this is a Kotlin-oriented framework.
When you model a software solution, you basically establish how a bunch of entities interact with each other. If the entity A interacts with another entity B, we say that A has a dependency on B. Now, if you represent all these dependency relationships in your system as a directed graph, you will get a dependency graph.
As your system evolves and grows, you quickly realize that all these relationships of dependency become a little bit complex to manage. Soon, concepts such as Inversion of Control, Inversion of dependency, and Dependency Injection emerge as a way to handle all that complexity.
kInject2 (kI2) is a multi-platform, compile-time dependency injection framework for Kotlin. It is designed to be easy-to-learn and easy-to-use.
The first step to use kI2 is to build a dependency graph. To do this, we annotate a class with @Graph.
This annotation will let kI2 know that we want to use this class as a dependency graph.
@Graph
class MyFirstGraphThe example above represents a valid graph, but it's an empty graph, which doesn't seem to be very useful.
Let's declare our first dependency:
@Graph
class MyFirstGraph {
fun provideNumber() = single { 8 }
}This declaration adds a dependency of type Int to the graph.
* Graph compilation will fail if more than one declaration for a type is added to the graph.
In the dependency declaration example above, the Int type is automatically inferred.
Sometimes you may want to override the default type inference, use one of the following ways to override the inferred type:
fun provideNumber() = single<Number> { 8 }fun provideNumber(): Single<Number> = single { 8 }Dependencies are always declared inside a scope. The scope determines when a dependency is instantiated as well as its reusability.
kI2 provides the following scopes:
fun provideSingleNumber() = single { 5 }fun provideSingleNumber() = eager { 5 }fun provideSingleNumber() = factory { 5 }* The scope of a dependency only applies within the graph context and per graph instance.
You can declare a dependency type only once; otherwise, kI2 will raise an error at compilation time.
However, there may be situations where you need to add multiple dependencies of the same type to the graph. In these cases, you can leverage typealias to distinguish between them.
typealias Password = String
@Graph
class MyFirstGraph {
fun provideText() = single { "This is awesome" }
fun providePassword() = single<Password> { "Secret password" }
}Type erasure, not a problem for kI2. If you declare dependencies with generics, kI2 will be able to deal with them.
@Graph
class MyFirstGraph {
fun provideListOfNumbers() = single { listOf(1, 2, 3) }
fun provideListOfStrings() = single { listOf("1", "2", "3") }
}So far, we've seen how to declare a dependency, but we haven't established any connection between them.
If you are declaring a dependency that has a dependency on other dependencies, simply add them as parameters of the function where the dependency is declared.
@Graph
class MyFirstGraph {
fun provideNumber() = single { 8 }
fun provideText(times: Int) = single { "*".repeat(times) }
}* kI2 will throw a compile-time error if it detects a dependency cycle, or if any of the dependencies are unknown.
* All declared dependencies must either serve as a dependency for other dependencies and/or be exported (see export section below), otherwise, a compile-time error will be thrown.
You can declare optional (nullable) dependencies; however, be aware of the following constraints:
@Graph
class MyFirstGraph {
fun provideNonOptionalText() = single { "Text" }
fun provideOptionalNumber() = single<Int?> { null }
fun provideTextAndNumber(text: String?, number: Int?) = single {
// text will be supplied by the first declaration as a non-optional type can resolve optional
// number will be supplied by the second declaration, compilation fails if number isn't marked as optional
OptionalTextAndNumber(text = text, number = number)
}
}
data class OptionalTextAndNumber(val text: String?, val number: Int?)* A non-optional declaration can resolve both, optional and non-optional dependencies.
Functions are treated like any other type, allowing you to declare a dependency that provides a function as its return type.
@Graph
class MyFirstGraph {
fun provideSymbol() = single { '*' }
fun provideText(symbol: Char) = single { times: Int -> symbol.toString().repeat(times) }
}As your project grows, it's likely that your dependency graph will expand as well.
To improve maintainability and reduce complexity, consider breaking down your graph into multiple modules.
A module essentially acts as a container for dependencies, which can be imported into a larger graph.
Any dependencies declared within a module will be automatically added to the dependency graph where the module is imported.
class MyFirstGraph {
fun importModule() = import { MyFirstModule() }
}
class MyFirstModule {
fun provideText(times: Int) = single { "*".repeat(times) }
fun importAnotherModule() = import { AnotherModule() }
}
class AnotherModule {
fun provideNumber() = single { 8 }
}* A module can also import other modules.
Now that you understand how to declare a dependency graph and its dependencies, let’s explore the capabilities of kI2.
Graphs are analyzed at compile-time, and if all requirements are satisfied, kI2 generates a K<Graph> file that includes everything necessary to start retrieving your dependencies.
@Graph
class MyFirstGraph
fun main() {
val kGraph = KMyFirstGraph.from(graph = MyFirstGraph())
}Congratulations on getting your first graph up and running! However, you'll notice that there's no much you can do yet. There's one final step remaining.
kI2 processes all provided dependencies, internally constructs a valid dependency graph, and then makes the required dependencies publicly accessible in the generated K<Graph> file.
To ensure a dependency is publicly accessible in the generated file, you must add an export declaration to your graph.
The export declaration requires a generic type, which must be an interface encompassing all the dependencies you intend to make public.
@Graph
class MyFirstGraph {
fun provideNumber() = single { 8 }
fun provideText(times: Int) = single { "*".repeat(times) }
fun providePrinter() = single { Printer { message -> println(message) } }
fun exportDeps() = export<Deps>()
}
interface Deps {
val printer: Printer
val text: String
}
fun main() {
val kGraph = KMyFirstGraph.from(graph = MyFirstGraph())
val deps = kGraph.deps
deps.printer.print(deps.text) // prints ********
}* You can add as many export declarations as you need.
* A compile-time error will be thrown if a dependency cannot be satisfied with the given dependency graph.
kI2 offers a variation of scope declarations that allows exporting dependencies directly. These declarations are known as export shortcuts, and these are: exportSingle, exportEager, and exportFactory.
@Graph
class MyFirstGraph {
fun providePrinter() = exportSingle { Printer { message -> println(message) } }
}
fun main() {
val kGraph = KMyFirstGraph.from(graph = MyFirstGraph())
kGraph.printer.print("This printer instance was exported through a shortcut")
}You can override the default generated file/interface name by setting the property name in the @Graph annotation.
@Graph(name = "AwesomeGraph")
class MyFirstGraph {
fun provideNumber() = single { 8 }
}
fun main() {
val awesomeGraph = AwesomeGraph.from(graph = MyFirstGraph())
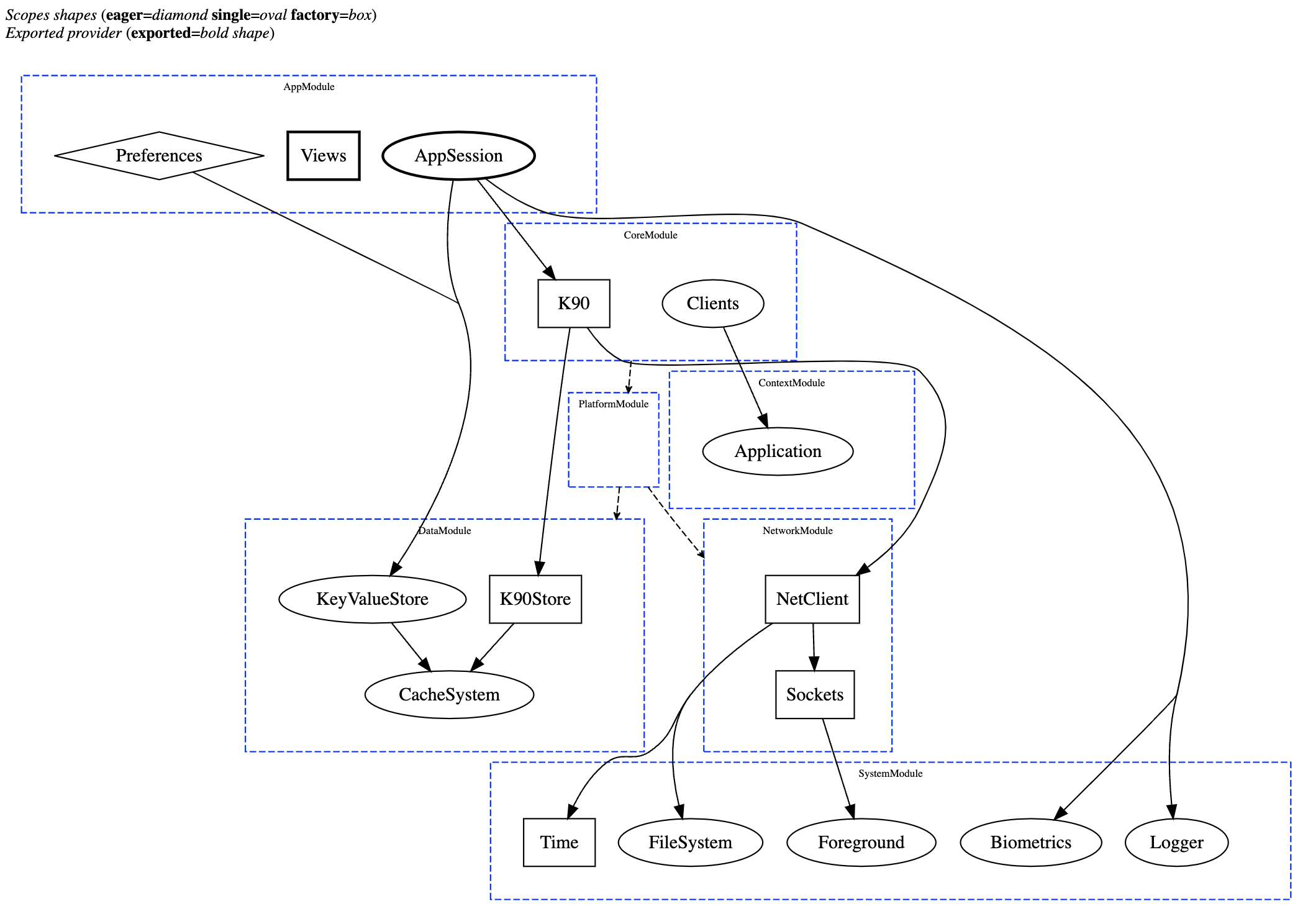
}As a dependency graph grows, understanding its complexity can become challenging. To simplify this task, KSP can generate visual representations of your graphs.
To enable this feature, add the following ksp argument to your build gradle file:
ksp {
arg("kInject-graphDir", layout.projectDirectory.dir(".kinject").asFile.absolutePath)
}The kInject-graphDir argument specifies the directory where the generated HTML files containing the visual representations will be placed. Please note that these files are generated only once and are updated/regenerated only when the graph source files are modified.
There are situations where you might need to override the dependencies in your graph. For instance, when running test suites, you might prefer using a Test Double instead of connecting to an actual production service.
kI2 offers great flexibility with several alternatives for overriding dependencies. Choose the one that best suits your use case.
Consider the following graph as a reference to explore some alternatives for overriding:
@Graph
class MyFirstGraph {
fun provideLogger() = single { Logger { message -> println(message) } }
fun exportDeps() = export<Deps>()
}
interface Deps {
val logger: Logger
}
fun interface Logger {
fun log(message: String)
}When you examine a file generated by kI2, you'll find that the KGraph entity instantiated is actually an interface defining the graph's output. You can implement this interface with your own implementation.
For example, for the above-defined graph, kI2 would generate the following interface:
public interface KMyFirstGraph {
public val deps: Deps
/* Omitted code */
}Dependencies can be overridden by setting a Providers object when instantiating your graph:
KMyFirstGraph.from(
graph = MyFirstGraph(),
overrideWith = object : KMyFirstGraph.Providers {
override fun logger() = { Logger { _ -> Unit /* Do nothing */ } }
}
)If you control the graph, consider making the graph class open to allow class overriding and then override as needed:
@Graph
open class MyFirstGraph {
open fun provideLogger() = single { Logger { message -> println(message) } }
fun exportDeps() = export<Deps>()
}KMyFirstGraph.from(
graph = object : MyFirstGraph() {
override fun provideLogger() = single { Logger { /* Do nothing */ } }
}
)Ultimately, a graph is just a Kotlin class that can be updated as needed. You can add logic to your declarations to return the appropriate value:
@Graph
class MyFirstGraph(
private val isProduction: Boolean
) {
fun provideLogger() = single {
when (isProduction) {
true -> Logger { Logger { /* Do nothing */ } }
else -> Logger { message -> println(message) }
}
}
fun exportDeps() = export<Deps>()
}First, apply the KSP plugin in your project build.gradle:
plugins {
id("com.google.devtools.ksp") version "2.0.21-1.0.28"
}For Kotlin(JVM) or Android targets, check both, kinject and compiler, are added as follows in your build.gradle:
plugins {
id("com.google.devtools.ksp")
}
repositories {
mavenCentral()
}
dependencies {
implementation("com.wokdsem.kinject:kinject:2.3.0")
ksp("com.wokdsem.kinject:compiler:2.3.0")
}For a multiplatform target, check both, kinject and compiler, are added as follows in your build.gradle:
import org.jetbrains.kotlin.gradle.tasks.KotlinCompilationTask
plugins {
id("com.google.devtools.ksp")
}
repositories {
mavenCentral()
}
dependencies {
commonMainImplementation("com.wokdsem.kinject:kinject:2.3.0")
add("kspCommonMainMetadata", "com.wokdsem.kinject:compiler:2.3.0")
}
afterEvaluate {
tasks {
withType<KotlinCompilationTask<*>> {
if (name != "kspCommonMainKotlinMetadata") dependsOn("kspCommonMainKotlinMetadata")
}
}
}For further information about how to set up a KSP dependency for other compilation targets other than CommonMain, please follow this link.
Finally, if your IDE fails to recognize and index the generated code as part of the sourceSet, you can add the following configuration to your Gradle file:
kotlin {
sourceSets.commonMain { kotlin.srcDir("build/generated/ksp/metadata/commonMain/kotlin") }
}*Adjust configuration when targeting other platforms and/or source-sets configurations.
Incremental compilation is enabled by default. A graph compilation is reused as long as the graph definition remains stable.
KSP may not be able to resolve types if they are declared in multiplatform modules that only target JVM. As a workaround, you can add a dummy target to the build file where the failing types are declared. This allows KSP to get around the problem and resolve types correctly.
plugins {
kotlin("multiplatform")
}
kotlin {
jvm()
// Setting js to get around of the type resolution issue
js(IR) {
browser()
nodejs()
}
}There is no intent to hide the fact that this is a very opinionated solution regarding how software should be built, especially in terms of how a dependency injection framework should be used. It goes without saying that there are many excellent DI solutions out there. If you are happy with yours, stick with it. However, if you resonate with any of the following pain points or 'bad smells' that other solutions introduce into your code, I encourage you to give kI2 a try as this solution is designed to avoid them:
Copyright 2024 Wokdsem
Licensed under the Apache License, Version 2.0 (the "License");
you may not use this file except in compliance with the License.
You may obtain a copy of the License at
http://www.apache.org/licenses/LICENSE-2.0
Unless required by applicable law or agreed to in writing, software
distributed under the License is distributed on an "AS IS" BASIS,
WITHOUT WARRANTIES OR CONDITIONS OF ANY KIND, either express or implied.
See the License for the specific language governing permissions and
limitations under the License.
*kInject2 is based on kInject, a dependency injection framework for Java. The initial k is not because this is a Kotlin-oriented framework.
When you model a software solution, you basically establish how a bunch of entities interact with each other. If the entity A interacts with another entity B, we say that A has a dependency on B. Now, if you represent all these dependency relationships in your system as a directed graph, you will get a dependency graph.
As your system evolves and grows, you quickly realize that all these relationships of dependency become a little bit complex to manage. Soon, concepts such as Inversion of Control, Inversion of dependency, and Dependency Injection emerge as a way to handle all that complexity.
kInject2 (kI2) is a multi-platform, compile-time dependency injection framework for Kotlin. It is designed to be easy-to-learn and easy-to-use.
The first step to use kI2 is to build a dependency graph. To do this, we annotate a class with @Graph.
This annotation will let kI2 know that we want to use this class as a dependency graph.
@Graph
class MyFirstGraphThe example above represents a valid graph, but it's an empty graph, which doesn't seem to be very useful.
Let's declare our first dependency:
@Graph
class MyFirstGraph {
fun provideNumber() = single { 8 }
}This declaration adds a dependency of type Int to the graph.
* Graph compilation will fail if more than one declaration for a type is added to the graph.
In the dependency declaration example above, the Int type is automatically inferred.
Sometimes you may want to override the default type inference, use one of the following ways to override the inferred type:
fun provideNumber() = single<Number> { 8 }fun provideNumber(): Single<Number> = single { 8 }Dependencies are always declared inside a scope. The scope determines when a dependency is instantiated as well as its reusability.
kI2 provides the following scopes:
fun provideSingleNumber() = single { 5 }fun provideSingleNumber() = eager { 5 }fun provideSingleNumber() = factory { 5 }* The scope of a dependency only applies within the graph context and per graph instance.
You can declare a dependency type only once; otherwise, kI2 will raise an error at compilation time.
However, there may be situations where you need to add multiple dependencies of the same type to the graph. In these cases, you can leverage typealias to distinguish between them.
typealias Password = String
@Graph
class MyFirstGraph {
fun provideText() = single { "This is awesome" }
fun providePassword() = single<Password> { "Secret password" }
}Type erasure, not a problem for kI2. If you declare dependencies with generics, kI2 will be able to deal with them.
@Graph
class MyFirstGraph {
fun provideListOfNumbers() = single { listOf(1, 2, 3) }
fun provideListOfStrings() = single { listOf("1", "2", "3") }
}So far, we've seen how to declare a dependency, but we haven't established any connection between them.
If you are declaring a dependency that has a dependency on other dependencies, simply add them as parameters of the function where the dependency is declared.
@Graph
class MyFirstGraph {
fun provideNumber() = single { 8 }
fun provideText(times: Int) = single { "*".repeat(times) }
}* kI2 will throw a compile-time error if it detects a dependency cycle, or if any of the dependencies are unknown.
* All declared dependencies must either serve as a dependency for other dependencies and/or be exported (see export section below), otherwise, a compile-time error will be thrown.
You can declare optional (nullable) dependencies; however, be aware of the following constraints:
@Graph
class MyFirstGraph {
fun provideNonOptionalText() = single { "Text" }
fun provideOptionalNumber() = single<Int?> { null }
fun provideTextAndNumber(text: String?, number: Int?) = single {
// text will be supplied by the first declaration as a non-optional type can resolve optional
// number will be supplied by the second declaration, compilation fails if number isn't marked as optional
OptionalTextAndNumber(text = text, number = number)
}
}
data class OptionalTextAndNumber(val text: String?, val number: Int?)* A non-optional declaration can resolve both, optional and non-optional dependencies.
Functions are treated like any other type, allowing you to declare a dependency that provides a function as its return type.
@Graph
class MyFirstGraph {
fun provideSymbol() = single { '*' }
fun provideText(symbol: Char) = single { times: Int -> symbol.toString().repeat(times) }
}As your project grows, it's likely that your dependency graph will expand as well.
To improve maintainability and reduce complexity, consider breaking down your graph into multiple modules.
A module essentially acts as a container for dependencies, which can be imported into a larger graph.
Any dependencies declared within a module will be automatically added to the dependency graph where the module is imported.
class MyFirstGraph {
fun importModule() = import { MyFirstModule() }
}
class MyFirstModule {
fun provideText(times: Int) = single { "*".repeat(times) }
fun importAnotherModule() = import { AnotherModule() }
}
class AnotherModule {
fun provideNumber() = single { 8 }
}* A module can also import other modules.
Now that you understand how to declare a dependency graph and its dependencies, let’s explore the capabilities of kI2.
Graphs are analyzed at compile-time, and if all requirements are satisfied, kI2 generates a K<Graph> file that includes everything necessary to start retrieving your dependencies.
@Graph
class MyFirstGraph
fun main() {
val kGraph = KMyFirstGraph.from(graph = MyFirstGraph())
}Congratulations on getting your first graph up and running! However, you'll notice that there's no much you can do yet. There's one final step remaining.
kI2 processes all provided dependencies, internally constructs a valid dependency graph, and then makes the required dependencies publicly accessible in the generated K<Graph> file.
To ensure a dependency is publicly accessible in the generated file, you must add an export declaration to your graph.
The export declaration requires a generic type, which must be an interface encompassing all the dependencies you intend to make public.
@Graph
class MyFirstGraph {
fun provideNumber() = single { 8 }
fun provideText(times: Int) = single { "*".repeat(times) }
fun providePrinter() = single { Printer { message -> println(message) } }
fun exportDeps() = export<Deps>()
}
interface Deps {
val printer: Printer
val text: String
}
fun main() {
val kGraph = KMyFirstGraph.from(graph = MyFirstGraph())
val deps = kGraph.deps
deps.printer.print(deps.text) // prints ********
}* You can add as many export declarations as you need.
* A compile-time error will be thrown if a dependency cannot be satisfied with the given dependency graph.
kI2 offers a variation of scope declarations that allows exporting dependencies directly. These declarations are known as export shortcuts, and these are: exportSingle, exportEager, and exportFactory.
@Graph
class MyFirstGraph {
fun providePrinter() = exportSingle { Printer { message -> println(message) } }
}
fun main() {
val kGraph = KMyFirstGraph.from(graph = MyFirstGraph())
kGraph.printer.print("This printer instance was exported through a shortcut")
}You can override the default generated file/interface name by setting the property name in the @Graph annotation.
@Graph(name = "AwesomeGraph")
class MyFirstGraph {
fun provideNumber() = single { 8 }
}
fun main() {
val awesomeGraph = AwesomeGraph.from(graph = MyFirstGraph())
}As a dependency graph grows, understanding its complexity can become challenging. To simplify this task, KSP can generate visual representations of your graphs.
To enable this feature, add the following ksp argument to your build gradle file:
ksp {
arg("kInject-graphDir", layout.projectDirectory.dir(".kinject").asFile.absolutePath)
}The kInject-graphDir argument specifies the directory where the generated HTML files containing the visual representations will be placed. Please note that these files are generated only once and are updated/regenerated only when the graph source files are modified.
There are situations where you might need to override the dependencies in your graph. For instance, when running test suites, you might prefer using a Test Double instead of connecting to an actual production service.
kI2 offers great flexibility with several alternatives for overriding dependencies. Choose the one that best suits your use case.
Consider the following graph as a reference to explore some alternatives for overriding:
@Graph
class MyFirstGraph {
fun provideLogger() = single { Logger { message -> println(message) } }
fun exportDeps() = export<Deps>()
}
interface Deps {
val logger: Logger
}
fun interface Logger {
fun log(message: String)
}When you examine a file generated by kI2, you'll find that the KGraph entity instantiated is actually an interface defining the graph's output. You can implement this interface with your own implementation.
For example, for the above-defined graph, kI2 would generate the following interface:
public interface KMyFirstGraph {
public val deps: Deps
/* Omitted code */
}Dependencies can be overridden by setting a Providers object when instantiating your graph:
KMyFirstGraph.from(
graph = MyFirstGraph(),
overrideWith = object : KMyFirstGraph.Providers {
override fun logger() = { Logger { _ -> Unit /* Do nothing */ } }
}
)If you control the graph, consider making the graph class open to allow class overriding and then override as needed:
@Graph
open class MyFirstGraph {
open fun provideLogger() = single { Logger { message -> println(message) } }
fun exportDeps() = export<Deps>()
}KMyFirstGraph.from(
graph = object : MyFirstGraph() {
override fun provideLogger() = single { Logger { /* Do nothing */ } }
}
)Ultimately, a graph is just a Kotlin class that can be updated as needed. You can add logic to your declarations to return the appropriate value:
@Graph
class MyFirstGraph(
private val isProduction: Boolean
) {
fun provideLogger() = single {
when (isProduction) {
true -> Logger { Logger { /* Do nothing */ } }
else -> Logger { message -> println(message) }
}
}
fun exportDeps() = export<Deps>()
}First, apply the KSP plugin in your project build.gradle:
plugins {
id("com.google.devtools.ksp") version "2.0.21-1.0.28"
}For Kotlin(JVM) or Android targets, check both, kinject and compiler, are added as follows in your build.gradle:
plugins {
id("com.google.devtools.ksp")
}
repositories {
mavenCentral()
}
dependencies {
implementation("com.wokdsem.kinject:kinject:2.3.0")
ksp("com.wokdsem.kinject:compiler:2.3.0")
}For a multiplatform target, check both, kinject and compiler, are added as follows in your build.gradle:
import org.jetbrains.kotlin.gradle.tasks.KotlinCompilationTask
plugins {
id("com.google.devtools.ksp")
}
repositories {
mavenCentral()
}
dependencies {
commonMainImplementation("com.wokdsem.kinject:kinject:2.3.0")
add("kspCommonMainMetadata", "com.wokdsem.kinject:compiler:2.3.0")
}
afterEvaluate {
tasks {
withType<KotlinCompilationTask<*>> {
if (name != "kspCommonMainKotlinMetadata") dependsOn("kspCommonMainKotlinMetadata")
}
}
}For further information about how to set up a KSP dependency for other compilation targets other than CommonMain, please follow this link.
Finally, if your IDE fails to recognize and index the generated code as part of the sourceSet, you can add the following configuration to your Gradle file:
kotlin {
sourceSets.commonMain { kotlin.srcDir("build/generated/ksp/metadata/commonMain/kotlin") }
}*Adjust configuration when targeting other platforms and/or source-sets configurations.
Incremental compilation is enabled by default. A graph compilation is reused as long as the graph definition remains stable.
KSP may not be able to resolve types if they are declared in multiplatform modules that only target JVM. As a workaround, you can add a dummy target to the build file where the failing types are declared. This allows KSP to get around the problem and resolve types correctly.
plugins {
kotlin("multiplatform")
}
kotlin {
jvm()
// Setting js to get around of the type resolution issue
js(IR) {
browser()
nodejs()
}
}There is no intent to hide the fact that this is a very opinionated solution regarding how software should be built, especially in terms of how a dependency injection framework should be used. It goes without saying that there are many excellent DI solutions out there. If you are happy with yours, stick with it. However, if you resonate with any of the following pain points or 'bad smells' that other solutions introduce into your code, I encourage you to give kI2 a try as this solution is designed to avoid them:
Copyright 2024 Wokdsem
Licensed under the Apache License, Version 2.0 (the "License");
you may not use this file except in compliance with the License.
You may obtain a copy of the License at
http://www.apache.org/licenses/LICENSE-2.0
Unless required by applicable law or agreed to in writing, software
distributed under the License is distributed on an "AS IS" BASIS,
WITHOUT WARRANTIES OR CONDITIONS OF ANY KIND, either express or implied.
See the License for the specific language governing permissions and
limitations under the License.