
Concise reactive state management library enables structured handling of application states, actions, and effects with a minimalistic API, promoting scalability, predictability, and testability.
Concise reactive state container library for Kotlin multiplatform applications based on Kotlin coroutines.
Reduce was inspired by awesome project
But it is written for RxJava. I decided to write it based on Kotlin corutines.
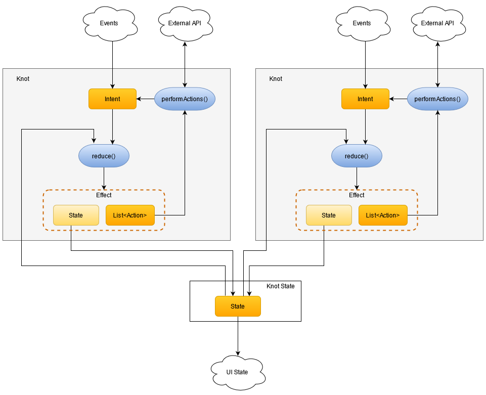
Reduce helps managing application state by reacting on events and performing asynchronous actions in a structured way. There are five core concepts Knot defines: State, Intent, Action, Reducer and Effect.
State represents an immutable state of an application. It can be a state of a screen or a state of an internal statefull headless component.
Intent is an immutable data object with an optional payload intended for changing the State. A Intent can be produced from an external source or be a result of execution of an Action.
Action is a synchronous or an asynchronous operation which, when completed, can – but doesn't have to – emit a new Intent.
Reducer is a function that takes the previous State and a Intent as arguments and returns the new State and an optional Actions wrapped by the Effect class. Reducer in Knot is designed to stay side-effects free because each side-effect can be turned into an Action and returned from the reducer function together with a new state in a pure way.
Effect is a convenient wrapper class containing the new State and a list of Actions. If list of Actions is not empty, Knot will perform it and provide resulting Intent (if any) back to the Reducer.
The example below declares a Knot capable of loading data, handling Success and Failure loading results and reloading data automatically when an external "data changed" signal gets received. It also logs all State mutations as well as all processed Intents and Actions in console.
sealed class BooksState : State {
object Empty : BooksState()
object Loading : BooksState()
data class Content(val books: List<Book>) : BooksState()
data class BooksError(val message: String) : BooksState()
}
sealed class BooksIntent : StateIntent {
object Load : BooksIntent()
class Success(val books: List<Book>) : BooksIntent()
class Failure(val message: String) : BooksIntent()
}
sealed class BooksAction : Action {
object Load : BooksAction()
}
val knot = knot<BooksState, BooksIntent, BooksAction> {
initialState = BooksState.Empty
reduce { intent ->
when (intent) {
BooksIntent.Load -> when (this) {
BooksState.Empty,
is BooksState.Content,
is BooksState.BooksError -> BooksState.Loading + BooksAction.Load
else -> stateOnly
}
is BooksIntent.Success -> when (this) {
BooksState.Loading -> BooksState.Content(intent.books).stateOnly
else -> unexpected(intent)
}
is BooksIntent.Failure -> when (this) {
BooksState.Loading -> BooksState.BooksError(intent.message).stateOnly
else -> unexpected(intent)
}
}
}
actions { action ->
when (action) {
BooksAction.Load -> {
repository.loadBooks().toIntent()
}
}
}
}Notice how inside the reduce function a new State can be combined with an Action using + operator. If only the State value should be returned from the reducer, the .stateOnly suffix is added to the State.
If your knot becomes complex and you want to improve its readability and maintainability, you may consider to write a composite knot. You start composition by grouping related functionality into, in a certain sense, indecomposable pieces called Delegates. Each Delegate is isolated from the other Delegates. It defines its own set of Intents, Actions and Reducers. It's only the State, what is shared between the Delegates. In that respect each Delegate can be seen as a separate Knot working on a shared State.
private val commonState = CoroutineKnotState<BooksState>(BooksState.Empty)
private val clearKnot = knot<BooksState, ClearBookIntent, ClearBooksAction> {
knotState = commonState
reduce { intent ->
when (intent) {
ClearBookIntent.Clear -> when (this) {
is BooksState.Content -> BooksState.Empty.stateOnly
is BooksState.Empty -> stateOnly
else -> unexpected(intent)
}
}
}
}
private val loadKnot = knot<BooksState, BooksIntent, BooksAction> {
knotState = commonState
reduce { intent ->
when (intent) {
BooksIntent.Load -> when (this) {
BooksState.Empty,
is BooksState.Content,
is BooksState.BooksError -> BooksState.Loading + BooksAction.Load
else -> stateOnly
}
is BooksIntent.Success -> when (this) {
BooksState.Loading -> BooksState.Content(intent.books).stateOnly
else -> unexpected(intent)
}
is BooksIntent.Failure -> when (this) {
BooksState.Loading -> BooksState.BooksError(intent.message).stateOnly
else -> unexpected(intent)
}
}
}
actions { action ->
when (action) {
BooksAction.Load -> {
repository.loadBooks().toIntent()
}
}
}
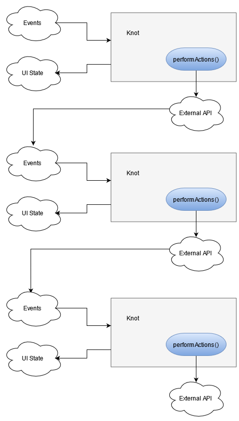
}Through 'performActions()' part single knots can be combined together.
Raviola in his article A case against the MVI architecture pattern raises issue about MVI pattern: hard to read code, you have to jump from reducer part to actions part and back. This library help to resolve the issue. Here you can join intent reduce with side effect action in one place.
...
easyKnot<BooksState, BooksIntent, BooksAction> {
knotState = commonState
reduce { intent ->
when (intent) {
BooksIntent.Load -> when (this) {
BooksState.Empty,
is BooksState.Content,
is BooksState.BooksError -> BooksState.Loading + SideEffect<BookIntent> {
repository.loadBooks().toIntent()
}
else -> stateOnly
}
is BooksIntent.Success -> when (this) {
BooksState.Loading -> BooksState.Content(intent.books).stateOnly
else -> unexpected(intent)
}
is BooksIntent.Failure -> when (this) {
BooksState.Loading -> BooksState.BooksError(intent.message).stateOnly
else -> unexpected(intent)
}
}
}
...Even several actions can be executed:
easyKnot<TrafficState, TrafficIntent> {
initialState = TrafficState.Off
reduce { intent ->
when (intent) {
TrafficIntent.Minus -> {
if (cars > 0) {
cars--
this + startMovement()
} else {
stateOnly
}
}
TrafficIntent.Plus -> {
cars++
this + startMovement()
}
TrafficIntent.Off -> TrafficState.Off + close()
TrafficIntent.On -> TrafficState.On + open() + startMovement()
}
}
}
private fun open() = SideEffect<TrafficIntent> {
open.set(true)
null
}
private fun close() = SideEffect<TrafficIntent> {
open.set(false)
null
}
private fun startMovement() = SideEffect<TrafficIntent> {
if (moving.get()) return@SideEffect null
moving.set(true)
while (open.get() && cars > 0) {
streetIn?.carOut()
streetOut?.carIn()
cars--
}
moving.set(false)
null
}https://github.com/genaku/Reduce_kmp_sample
Step 1. Add the Maven Central repository to your build file. Add it in your root build.gradle:
allprojects {
repositories {
...
mavenCentral()
...
}
}Step 2. Add the dependency
dependencies {
implementation 'io.github.genaku.reduce:reduce:<version>' // core of Reduce lib
}Copyright 2023 Gennadiy Kuchergin
Licensed under the Apache License, Version 2.0 (the "License");
you may not use this file except in compliance with the License.
You may obtain a copy of the License at
http://www.apache.org/licenses/LICENSE-2.0
Unless required by applicable law or agreed to in writing, software
distributed under the License is distributed on an "AS IS" BASIS,
WITHOUT WARRANTIES OR CONDITIONS OF ANY KIND, either express or implied.
See the License for the specific language governing permissions and
limitations under the License.
Concise reactive state container library for Kotlin multiplatform applications based on Kotlin coroutines.
Reduce was inspired by awesome project
But it is written for RxJava. I decided to write it based on Kotlin corutines.
Reduce helps managing application state by reacting on events and performing asynchronous actions in a structured way. There are five core concepts Knot defines: State, Intent, Action, Reducer and Effect.
State represents an immutable state of an application. It can be a state of a screen or a state of an internal statefull headless component.
Intent is an immutable data object with an optional payload intended for changing the State. A Intent can be produced from an external source or be a result of execution of an Action.
Action is a synchronous or an asynchronous operation which, when completed, can – but doesn't have to – emit a new Intent.
Reducer is a function that takes the previous State and a Intent as arguments and returns the new State and an optional Actions wrapped by the Effect class. Reducer in Knot is designed to stay side-effects free because each side-effect can be turned into an Action and returned from the reducer function together with a new state in a pure way.
Effect is a convenient wrapper class containing the new State and a list of Actions. If list of Actions is not empty, Knot will perform it and provide resulting Intent (if any) back to the Reducer.
The example below declares a Knot capable of loading data, handling Success and Failure loading results and reloading data automatically when an external "data changed" signal gets received. It also logs all State mutations as well as all processed Intents and Actions in console.
sealed class BooksState : State {
object Empty : BooksState()
object Loading : BooksState()
data class Content(val books: List<Book>) : BooksState()
data class BooksError(val message: String) : BooksState()
}
sealed class BooksIntent : StateIntent {
object Load : BooksIntent()
class Success(val books: List<Book>) : BooksIntent()
class Failure(val message: String) : BooksIntent()
}
sealed class BooksAction : Action {
object Load : BooksAction()
}
val knot = knot<BooksState, BooksIntent, BooksAction> {
initialState = BooksState.Empty
reduce { intent ->
when (intent) {
BooksIntent.Load -> when (this) {
BooksState.Empty,
is BooksState.Content,
is BooksState.BooksError -> BooksState.Loading + BooksAction.Load
else -> stateOnly
}
is BooksIntent.Success -> when (this) {
BooksState.Loading -> BooksState.Content(intent.books).stateOnly
else -> unexpected(intent)
}
is BooksIntent.Failure -> when (this) {
BooksState.Loading -> BooksState.BooksError(intent.message).stateOnly
else -> unexpected(intent)
}
}
}
actions { action ->
when (action) {
BooksAction.Load -> {
repository.loadBooks().toIntent()
}
}
}
}Notice how inside the reduce function a new State can be combined with an Action using + operator. If only the State value should be returned from the reducer, the .stateOnly suffix is added to the State.
If your knot becomes complex and you want to improve its readability and maintainability, you may consider to write a composite knot. You start composition by grouping related functionality into, in a certain sense, indecomposable pieces called Delegates. Each Delegate is isolated from the other Delegates. It defines its own set of Intents, Actions and Reducers. It's only the State, what is shared between the Delegates. In that respect each Delegate can be seen as a separate Knot working on a shared State.
private val commonState = CoroutineKnotState<BooksState>(BooksState.Empty)
private val clearKnot = knot<BooksState, ClearBookIntent, ClearBooksAction> {
knotState = commonState
reduce { intent ->
when (intent) {
ClearBookIntent.Clear -> when (this) {
is BooksState.Content -> BooksState.Empty.stateOnly
is BooksState.Empty -> stateOnly
else -> unexpected(intent)
}
}
}
}
private val loadKnot = knot<BooksState, BooksIntent, BooksAction> {
knotState = commonState
reduce { intent ->
when (intent) {
BooksIntent.Load -> when (this) {
BooksState.Empty,
is BooksState.Content,
is BooksState.BooksError -> BooksState.Loading + BooksAction.Load
else -> stateOnly
}
is BooksIntent.Success -> when (this) {
BooksState.Loading -> BooksState.Content(intent.books).stateOnly
else -> unexpected(intent)
}
is BooksIntent.Failure -> when (this) {
BooksState.Loading -> BooksState.BooksError(intent.message).stateOnly
else -> unexpected(intent)
}
}
}
actions { action ->
when (action) {
BooksAction.Load -> {
repository.loadBooks().toIntent()
}
}
}
}Through 'performActions()' part single knots can be combined together.
Raviola in his article A case against the MVI architecture pattern raises issue about MVI pattern: hard to read code, you have to jump from reducer part to actions part and back. This library help to resolve the issue. Here you can join intent reduce with side effect action in one place.
...
easyKnot<BooksState, BooksIntent, BooksAction> {
knotState = commonState
reduce { intent ->
when (intent) {
BooksIntent.Load -> when (this) {
BooksState.Empty,
is BooksState.Content,
is BooksState.BooksError -> BooksState.Loading + SideEffect<BookIntent> {
repository.loadBooks().toIntent()
}
else -> stateOnly
}
is BooksIntent.Success -> when (this) {
BooksState.Loading -> BooksState.Content(intent.books).stateOnly
else -> unexpected(intent)
}
is BooksIntent.Failure -> when (this) {
BooksState.Loading -> BooksState.BooksError(intent.message).stateOnly
else -> unexpected(intent)
}
}
}
...Even several actions can be executed:
easyKnot<TrafficState, TrafficIntent> {
initialState = TrafficState.Off
reduce { intent ->
when (intent) {
TrafficIntent.Minus -> {
if (cars > 0) {
cars--
this + startMovement()
} else {
stateOnly
}
}
TrafficIntent.Plus -> {
cars++
this + startMovement()
}
TrafficIntent.Off -> TrafficState.Off + close()
TrafficIntent.On -> TrafficState.On + open() + startMovement()
}
}
}
private fun open() = SideEffect<TrafficIntent> {
open.set(true)
null
}
private fun close() = SideEffect<TrafficIntent> {
open.set(false)
null
}
private fun startMovement() = SideEffect<TrafficIntent> {
if (moving.get()) return@SideEffect null
moving.set(true)
while (open.get() && cars > 0) {
streetIn?.carOut()
streetOut?.carIn()
cars--
}
moving.set(false)
null
}https://github.com/genaku/Reduce_kmp_sample
Step 1. Add the Maven Central repository to your build file. Add it in your root build.gradle:
allprojects {
repositories {
...
mavenCentral()
...
}
}Step 2. Add the dependency
dependencies {
implementation 'io.github.genaku.reduce:reduce:<version>' // core of Reduce lib
}Copyright 2023 Gennadiy Kuchergin
Licensed under the Apache License, Version 2.0 (the "License");
you may not use this file except in compliance with the License.
You may obtain a copy of the License at
http://www.apache.org/licenses/LICENSE-2.0
Unless required by applicable law or agreed to in writing, software
distributed under the License is distributed on an "AS IS" BASIS,
WITHOUT WARRANTIES OR CONDITIONS OF ANY KIND, either express or implied.
See the License for the specific language governing permissions and
limitations under the License.